
Blenderを始めたけど、何から覚えればいいかわからない…
この記事では、無料3DCGソフト Blender の
最初に覚えるべき基本操作だけをわかりやすくまとめます。
副業で3Dモデル販売を目指す人も、まずはここがスタートです。
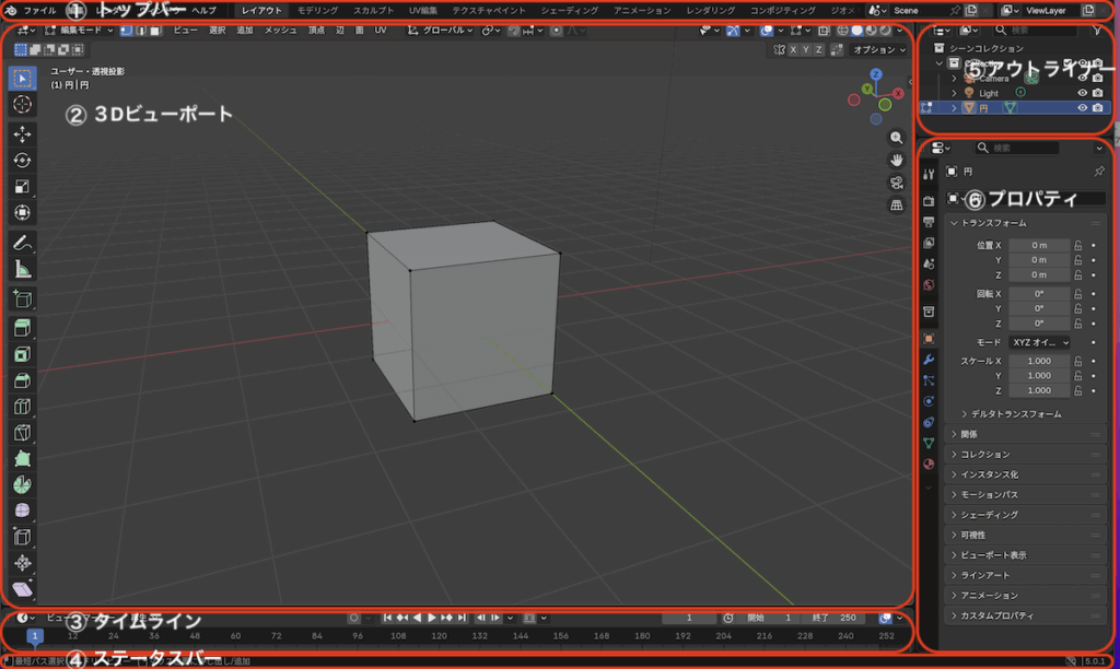
① 画面構成を理解しよう
Blenderを開くと、いくつかのエリアに分かれています。

① トップバー(左上)
→ Blender全体に関わるメニューなどが収まっている。
② 3Dビューポート(左中)
→ モデルを表示・編集するメイン画面。
③ タイムライン(左下)
→ 時間に関わる操作を行う。アニメーションを行うときに使用。
④ ステータスバー(左下)
→ Blenderのステータスを表示するバー。現在使用できる操作のショートカットコマンド等を表示。
⑤ アウトライナー(右上)
→ 3Dオブジェクトをはじめとするデータをリスト形式で表示。
⑥ プロパティエディター(右下)
→ マテリアルやレンダー設定などを調整
最初は
「3Dビューポートが作業場所」
と覚えればOKです。
② 視点操作(超重要)
視点操作は、
オブジェクトを選択していなくても操作できます。
これはモデルを動かすのではなく、
「見ている角度」を変える操作です。
■ 回転
中ボタンドラッグ

■ 平行移動
Shift + 中ボタンドラッグ

■ ズーム
ホイール回転

ここでは、
- 視点を動かしているのか
- オブジェクトを動かしているのか
この違いをなんとなく意識できれば十分です。
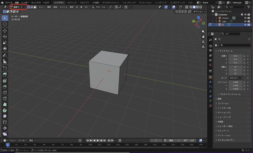
③ モードの違いを理解する
Blenderには「モード」という概念があります。

■ オブジェクトモード
→ モデル全体を動かすモード
■ 編集モード
→ 形そのものを変えるモード
Tabキーで切り替えできます。
この記事では、まずオブジェクトモードでの基本操作を覚えます。
④ オブジェクトの追加(オブジェクトモード)
Shift + A

- メッシュ → 立方体
- メッシュ → UV球
- メッシュ → 円柱
モデリングは
「基本形状を組み合わせて作る」作業です.
Blenderでは、立方体や球などの基本の形を出して、それを組み合わせたり変形させたりして形を作っていきます。
まずは立方体を追加してみましょう。
⑤ 移動・回転・拡大縮小・コピー(オブジェクトモード)
■ まずはオブジェクトを選択する
操作する前に、
必ずオブジェクトをクリックして選択します。
選択されるとオレンジ色の枠が表示されます。
選択されていないと操作できません。
■ 操作の基本手順
Blenderの操作は基本的に:
① キーを押す
② マウスを動かす
③ クリックで確定
この流れです。
■ よく使う操作
| 操作 | キー |
|---|---|
| 移動 | G |
| 回転 | R |
| 拡大縮小 | S |
| コピー | Shift + D |
| 削除 | X |
| やり直し | Command + Z |
| 操作のキャンセル | 右クリック |
■ 移動
- Gを押す → マウスを動かす → クリックで確定
■ 回転
- Rを押す → マウスを動かす → クリックで確定
■ 拡大縮小
- Sを押す → マウスを動かす → クリックで確定
各操作の間にX 、Y、 Zをそれぞれ押すことでX軸、Y軸、 Z軸方向に固定して動かすことが出来ます。
⑥ 編集モードについて(今回は概要だけ)
Tabキーで編集モードに切り替えると、
形そのものを変更できます。
詳しい操作(押し出し・ループカットなど)は
次の記事で解説します。
今は、
「形を変えるモードがある」
と知っていればOKです。
⑦ 保存方法
保存(Command + S)、名前をつけて保存(shift+command + S)

保存=作業データを残すこと。
まずは .blend 形式で保存できれば十分です。
まとめ
Blender初心者が最初に覚えることは、この基本操作だけです。
- 視点操作
- モード切替(Tab)
- G / R / S(移動・回転・拡大縮小)
- オブジェクト追加(Shift + A)
- 保存(Command + S)
これができれば、もう立派なスタートラインです。
完璧に理解していなくても大丈夫。
触りながら、少しずつ慣れていきましょう。
操作は、読むより作った方が早く身につきます。