
Blenderをインストールしたけど、
- 何を設定すればいいの?
- 初期状態のままで大丈夫?
- おすすめの基本設定を知りたい
そんな方向けに、初心者が最初にやるべき基本設定をまとめました。
この記事の設定をしておけば、作業効率がかなり上がります。
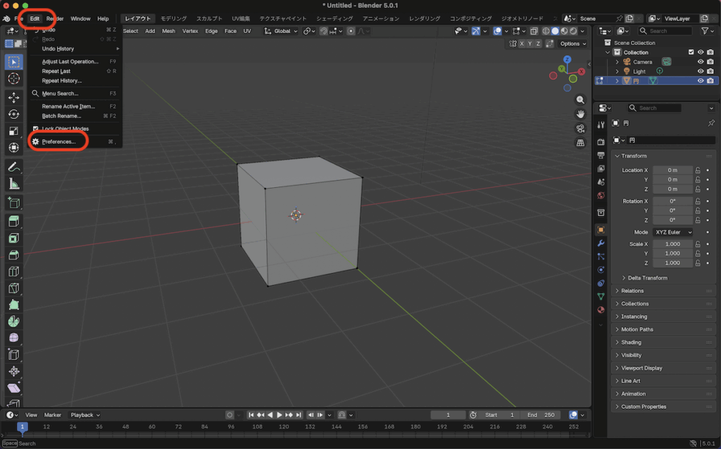
①言語を日本語にする
英語が苦手な方は日本語に変更しておきましょう。

- editの中の Preferencesをクリックします。

⒉ Interfaceの中のLanguageを「Japanese」に変更。
※慣れてきたら英語のままでもOKです。チュートリアルは英語のものも多いのでその時は一時的に戻せば良いです。
②元に戻せる回数を増やす
作業中は作業をやり直すために何度も戻ります。

- edit >preferences>システム>設定>元に戻す回数
- 「100〜200」に変更
これで安心して作業できます。あまり回数が多すぎるとメモリ消費が多くなりすぎて重くなるので調整は必要です。
③ 自動保存をONにする
Blenderは作業の途中で突然落ちることがあります。自動で保存できるようにしておくと便利です。

⒈ preferences>システム>セーブ& ロード>自動保存をON
blenderが落ちた時でもこれでデータを復元することができます。デフォルトでオンになっていると思いますがオフになっている場合はオンにして下さい。タイマーはデフォルトの2分のままで良いと思います。
④ 深度
ズームを使用していくと、一定の距離でズームできなくなってしまうことがあります。これにチェックしておくと解消することができます。

⒈ edit >preferences>視点の操作>深度にチェック
⑤自動透視投影
透視投影のチェックを外しておくと、作業中に視点を変えた際に、自動的に透視投影に変更されるということを防げます。

⒈ edit >preferences>視点の操作>透視投影のチェックを外す
⑥テンキーを模倣
blenderdでは視点の切り替えなどテンキーを多用しますが、基本的にノートPCにはテンキーがありません。

⒈ edit >preferences>入力>テンキーを模倣にチェック入れます。
ただ正直に言うと…
💡 テンキー付きキーボードもしくはテンキー単体を買った方が圧倒的に楽です。
理由:
- 視点切り替えが速い
- 作業効率が上がる
- チュートリアル通り操作できる
本気でBlenderをやるなら、
外付けテンキー(もしくはフルキーボード)をおすすめします。
私もすぐに外付けテンキー買いました。
⑦3ボタンマウスを再現
blenderでは通常のマウスとは違いマウスのホイールクリックを使用する作業が多くあります。ホイールクリックのないマウスを使用している場合にこちらの設定を行います。optionキー(WindowsのAltキー)+左クリックでホイールクリックと同じ動作ができます。

⒈ edit >preferences>入力>3ボタンマウスを再現にチェック入れます。。
ただし、optionキー(WindowsのAltキー)を使ったショートカットキーが使えなくなります。
なのでこちらも…
💡 ホイールクリック付きのマウスを買った方が圧倒的に楽です。
理由:
- 動作が速い
- 作業効率が上がる
- チュートリアル通り操作できる
本気でBlenderをやるなら、こちらも購入ををおすすめします。
チュートリアルをやる際など混乱することも多く、私も結局購入してました
⑧ 設定を保存する
最初に画面の設定を行なっておくと、毎回設定で迷わず時短になります。

⒈ edit >preferences>画面左下にある「 ≡ 」を押す>「プリファレンスを保存」をクリック。
最後に必ずこれを押してください。これをクリックすることで変更した設定が保存されます。
まとめ
初心者がまずやるべき設定はこの8つです。
✔ 言語を日本語にする
✔ 元に戻せる回数を増やす
✔ 自動保存をONにする
✔ 深度のチェックを入れる
✔ 自動透視投影のチェックを外す
✔ テンキーを模倣(任意)
✔ 3ボタンマウスを再現(任意)
✔ 設定を保存する。
これだけで作業効率は大きく変わります。
▶ Blenderで副業を始めたい方はこちら
→ 「Blender副業の始め方」
▶ BOOTHで3Dモデル販売する方法はこちら
→ 「3Dモデル販売の流れ」