
Blenderでモデリングをしていると、作ったはずの面(ポリゴン)が突然消えてしまうことがあります。
これは設定や法線の向きが原因で起こることが多いです。
この記事では、Blenderで面が消える主な原因と直し方を初心者向けに解説します。

Blenderで面が消える主な原因
Blenderで面が消える原因は主に次の3つです。
・Backface CullingがONになっている
・法線(Normals)が反転している
・表示モードの設定
多くの場合は法線の向きが原因です。
原因① Backface CullingがONになっている
Blenderには「Backface Culling」という機能があります。
これはポリゴンの裏面を表示しない設定です。
この設定がONになっていると、面の裏側から見たときにポリゴンが表示されなくなります。
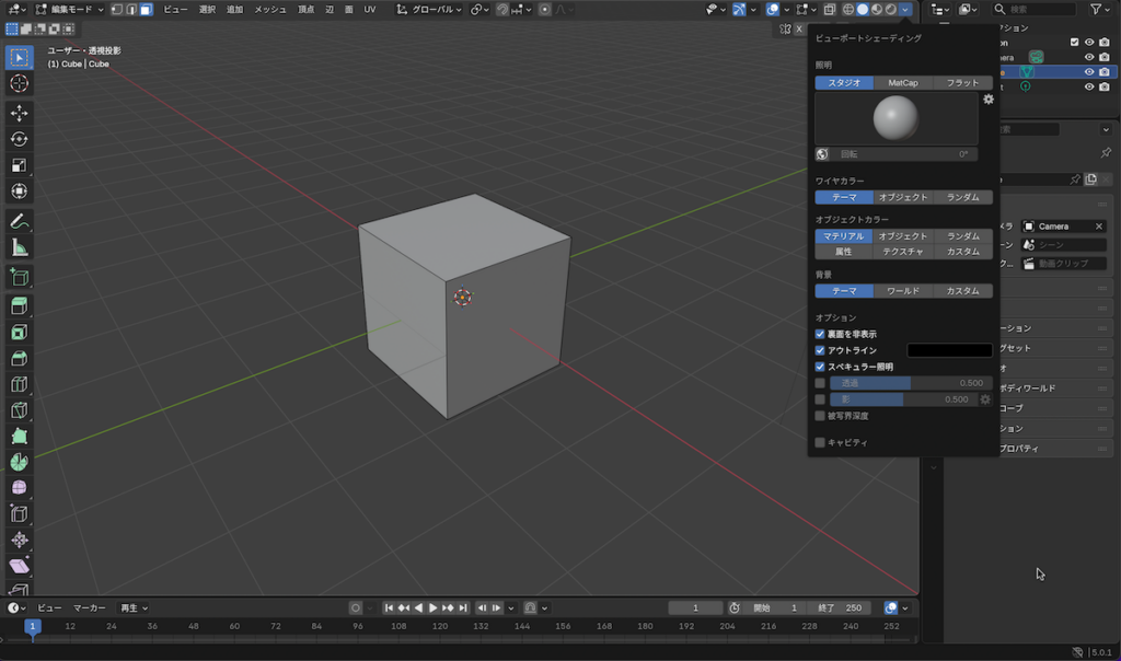
確認方法
- 3Dビュー右上の Viewport Shading(球アイコン) をクリック
- Backface Culling がONになっていないか確認する
ONになっている場合はOFFにすると表示されます。

原因② 法線(Normals)が反転している
ポリゴンには「法線(Normals)」と呼ばれる向きがあります。
この向きが逆になっていると、面が消えたように見えることがあります。
直し方
- Edit Modeに入る
- Aキーで全選択
- Shift + N を押す
これで法線が自動的に再計算され、面が正しく表示されることがあります。

原因③ 表示モードの問題
表示モードによっては面が見えにくくなることがあります。
例えば次のような表示設定です。
・Wireframe表示
・X-Ray表示
この場合は表示モードをSolid表示に戻して確認してみてください。
まとめ
Blenderで面が消える場合は、次のポイントを確認しましょう。
・Backface CullingがONになっていないか
・法線(Normals)が反転していないか
・表示モードが変わっていないか
特に初心者の場合は、Shift + Nで法線を再計算すると解決することが多いです。